苏州市中级人民法院
努力打造一流营商环境
建设创新之城创业之都创富之地
司法文件公开
Judicial Documents
司法数据公开
Judicial Statistics
多元解纷
Mutiple Dispute Resolution Mechanism
审判流程信息公开
Judicial Process Information
庭审公开
Case Hearings
裁判文书公开
Judgments
知产审判
Intellectual Property Trial
助企发展
Assisting Enterprise Development
办理破产
Bankruptcy Procedure
国商法庭
Suzhou International Commercial Tribunal
办理破产
管理人工作
选任破产管理人公告
正文
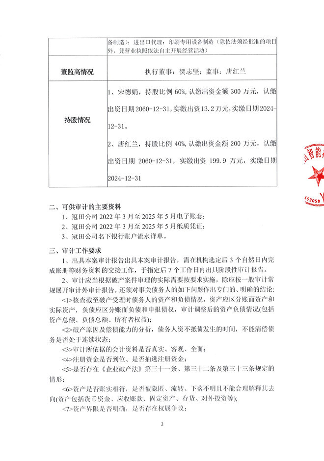
苏州冠田智能科技有限公司破产清算案招募审计机构邀请函