Insert title here
首页
法院概况
法院简介
人员名录
市法院平面图
来院地图
新闻中心
新闻动态
媒体聚焦
审务公开
庭审视频
裁判文书
改革调研
工作报告
司法政务公开
执行在线
执行信息
老赖曝光台
悬赏公告
司法拍卖
执行线索举报
执行典型案例
中国执行信息公开网
营商环境
司法数据
普法宣传
媒体聚焦
民商典型案例
刑事典型案例
行政审判
环资审判
劳动审判
多元解纷
案例发布
电子诉讼平台
民意互动
人大代表、政协委员专栏
违纪违法举报中心
民意之窗
司法鉴定
规章制度
机构名册
鉴定摇号
当前位置:首页 > 破产重整清算
破产重整清算
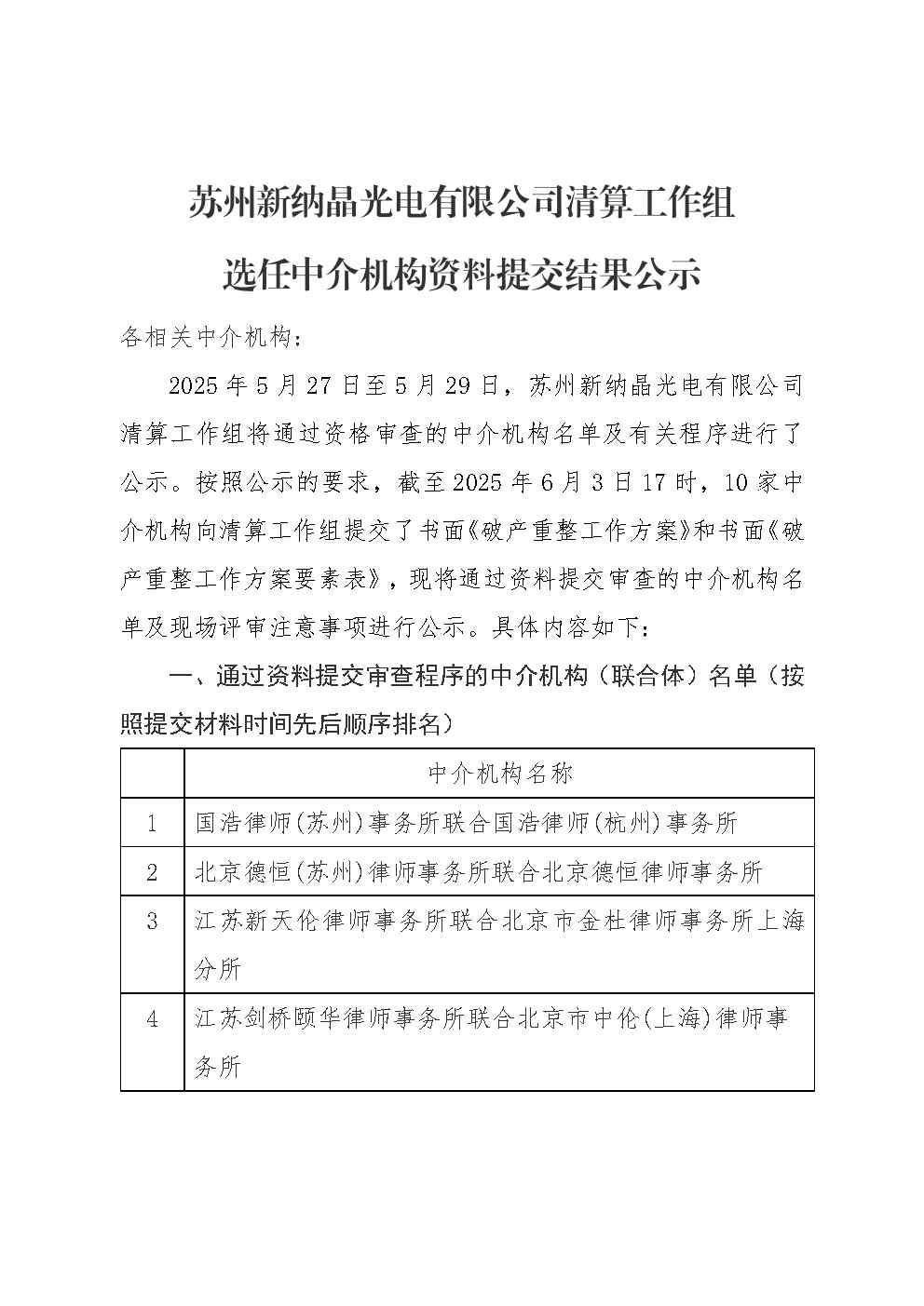
苏州新纳晶光电有限公司清算工作组选任中介机构资料提交结果公示
[发布日期: 2025-06-04 ] 本文已被浏览过
991
次
[关闭窗口]
Insert title here
-最高人民法院-
最高人民法院
-全国高级人民法院-
河北省高级人民法院
广东省高级人民法院
安徽省高级人民法院
陕西省高级人民法院
山东省高级人民法院
吉林省高级人民法院
江苏省高级人民法院
湖北省高级人民法院
湖南省高级人民法院
江西省高级人民法院
河南省高级人民法院
贵州省高级人民法院
上海法院网
北京法院网
天津法院网
海南省高级人民法院
中国西藏法院网
重庆法院网
新疆维吾尔自治区高级人民法院网
广西法院网
辽宁法院网
宁夏法院网
云南法院网
福建法院网
四川省高级人民法院网
山西法院网
青海法院网
-全省中级人民法院-
南京市
无锡市
徐州市
常州市
苏州市
南通市
连云港市
淮安市
盐城市
扬州市
镇江市
泰州市
宿迁市
-全市基层人民法院-
姑苏区
虎丘区
吴中区
相城区
吴江区
工业园区
昆山市
张家港市
太仓市
常熟市
-推荐网站-
人民法院报
检察日报
人民公安报
法制日报
中央电视台
人民网
南方日报
南方网
羊城晚报
大洋网
广州之窗
江苏法制报
法院地址:苏州市解放东路488号 邮编:215007
版权所有:苏州市中级人民法院
苏ICP备10219514号-1